神经内分泌肿瘤(NENs)是一组起源于肽能神经元和神经内分泌细胞的肿瘤,可发生在全身多个器官和组织,胃肠道是最常见的发病部位之一。其中,分化差的胃肠道神经内分泌肿瘤(GI-NEC),可进一步分为小细胞神经内分泌癌(GI-SCNEC)和大细胞神经内分泌癌(GI-LCNEC)。近30年以来,胃肠道神经内分泌癌(GI-NEC)仍然是一种预后严峻的疾病,治疗选择有限,且它们的分子特征仍未确定。这迫切需要一套为GI-NEC量身定制的预后分层系统和治疗策略来协助解决这些问题。
在此背景下,由吉因加携手北京协和医院病理科、河北医科大学第四医院病理科、中国医学科学院肿瘤医院病理科、首都医科大学宣武医院病理科、苏州大学附属第一医院病理科、南方医科大学南方医院病理科、华中科技大学同济医学院附属协和医院病理科、浙江省肿瘤医院病理科等多家知名医院开展了一项名为“基于国产测序仪的中国人群常见消化道恶性肿瘤大数据研究计划”的多中心项目。近日,基于项目合作探究胃肠道神经内分泌癌(GI-NEC)基因组特征和异质性的相关学术成果Genomic characterization reveals distinct mutation landscapes and therapeutic implications in neuroendocrine carcinomas of the gastrointestinal tract在线发表于Cancer Communications期刊(IF=15.283)。

项目采用吉因加NGS全流程产品中的国产Gene+Seq-2000测序仪进行全外显子测序,配合吉因加整合实验室设计与布局、流程规划、质量管理体系搭建、人员培训、技术支持的一体化流程、一站式服务方案,成功实现标准化、合规化的国产NGS一体化解决方案入院应用落地、成功运行,助力研究顺利开展。
此次研究招募了被确诊为纯GI-NEC、尚未接受新辅助治疗的患者,并收集胃肠道不同解剖部位的NEC组织和邻近正常组织样本,通过NGS平台进行全外显子组测序,以此表征GI-NEC的基因组特征及其异质性。
研究成果
1.GI-NEC与非NEC的体细胞突变
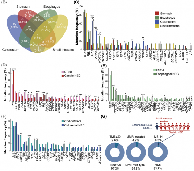
在2008年10月至2019年12月期间,有8家医疗中心回顾性纳入符合要求的GI-NEC手术切除样本143例。依据不同的胃肠道切除部位,可分为:胃(87,60.8%)、食道(29,20.3%)、结直肠(20,14.0%)和小肠(7,4.9%)。同时,83例(58.0%)被组织学分类为GI-SCNEC,而其他60例(42.0%)被诊断为GI-LCNEC。
在体细胞突变上,所有GI-NEC中最常见的突变基因为TP53(127/143,88.8%),其次是RB1,APC,LRP1B和FAT4(图1A)。胃肠道不同部位NEC共享发生突变的7个基因(TP53,RB1,APC,PCLO,MUC4,MAP3K13和CSMD3)。胃肠道不同部位的NEC存在基因突变频率的组间差异,表现出不同部位NEC的突变偏好性。如在食管NEC中的RB1和NOTCH1高突变,在胃NEC中的LRP1B高突变,在结直肠NEC中的APC高突变等(图1B-C)。此外,类似的结果也出现在GI-LCNEC和GI-SCNEC之间的比较分析上。

图1:143个GI-NECs的突变景观
鉴于潜在的遗传相似性,使用GI-NEC中不同解剖部位(胃、食道、结直肠和小肠)对应的非NEC肿瘤(胃腺癌、食管癌、结肠癌和直肠腺癌)的TCGA数据进行比较分析。结果发现,食管NEC和食管癌都出现极高的TP53突变频率,组内突变频率前三的APC、TP53和KRAS在结直肠NEC和结肠癌间无组间差异,但也存在突变频率出现组间差异的部分基因,这表明同一部位的GI-NEC和非NEC之间呈现不同的基因突变景观(图1D-F)。此外,鉴于GI-NEC的组织学标准参考肺部肿瘤,故将GI-SCNEC和GI-LCNEC的突变谱分别与SCLC和L-LCNEC进行了比较分析,也观察到类似的结果。
同时在肿瘤突变负荷(TMB)上,胃肠道不同部位或不同组织学亚型的NEC中未出现组间差异。值得注意的是,相比没有出现LRP1B突变,出现LRP1B突变的GI-NEC的TMB显著更高,类似的结果也在出现微卫星高度不稳定(MSI-H)的GI-NEC中观察到。同时,MSI-H状态与错配修复系统(MMR)基因突变之间存在显着关联,携带MMR基因体细胞突变的GI-NEC患者TMB明显高于野生型(图1G)。

图1:143个GI-NECs的突变景观
2.不同部位NEC体细胞突变的通路富集
对胃肠道不同部位NEC的突变基因进行通路富集分析,结果表明,WNT-β-连环蛋白通路基因突变出现在58.6%胃NEC中,NOTCH通路基因突变出现在51.7%食管NEC中,ERBB信号通路基因突变则出现在在75%结直肠NEC中。可见,基因组改变的关键信号通路呈现出NEC肿瘤部位的异质性(图2A-D)。

图2:GI-NECs中肿瘤位置的关键信号通路反复突变
3.体细胞拷贝数变异(CNV)存在部位异质性
在体细胞 CNV 的分析上,染色体19q12(CCNE1)在胃和食管NEC中显著扩增, 17q12(ERBB2)在胃和结直肠NEC中显著扩增,8q24.21(MYC) 在胃、食道和结直肠 NEC 中显著扩增。同时,胃肠道不同部位的NEC也存在较多具备部位独特性的CNV扩增和缺失特征,这进一步表明胃肠道不同部位的NEC在CNV特征上存在一定的共享性,但也存在较大的异质性(图3A-B)。

此外,不同部位NEC间存在CNV负荷的组间差异,而在GI-LCNEC和GI-SCNEC之间观察到相似或相差不大的CNV负荷,这表明NEC的CNV负荷受不同部位的影响,而受组织学亚型的影响有限(图3C-D)。

图3:GI-NECs中体细胞CNV显著改变的景观
4.体细胞突变潜在的治疗价值
对靶基因或相关重要基因的突变检测,在针对肿瘤患者的靶向治疗中起到越来越重要的作用。结果表明,绝大部分GI-NEC检测到临床治疗相关基因的驱动突变,但不同部位的NEC表现出多样性,其主要的潜在治疗收益来源于不同类型的靶向药物。可见,鉴于不同肿瘤部位的基因突变差异,依据NEC主要起源部位量身定制相应的靶向治疗方案是很有必要的(图4A-E)。


图4:使用PHIAL软件对143个GI-NECs的临床相关体细胞改变的揭示
5.全基因组倍增(WGD)和克隆突变分析
进一步地计算了体细胞突变的癌细胞分数,以此模拟和识别GI-NEC分子发病机制中突变克隆和WGD的演变。结果表明,NEC出现WGD的频率因不同部位而异,但在GI-LCNECs和GI-SCNECs间未见组间差异。超过50%的癌驱动基因(如TP53等)突变被鉴定为克隆突变,而亚克隆突变则包括ARID3A,PCLO和CSMD3等基因(图5A)。
依据突变克隆性和与WGD相关的潜在时间顺序,以此进行分组的比较分析,得出的结果支持一个理论的产生:GI-NEC肿瘤细胞首先在TP53,RB1、NOTCH1和APC出现克隆突变,随后在出现WGD前后,癌症相关基因(LRP1B、CSMD3、FAT4和ERBB4等)出现克隆突变,最后在RELN、PCLO、MKL1等基因中发展出亚克隆突变(图5B-D)。


图5:GI-NEC的WGD和克隆结构分析
6.关联GI-NEC的预后因素
最后,探究关联预后的因素。结果表明,发生NEC的胃肠道不同部位、出现CNV且携带RB1双等位基因失活均为与患者总生存期显著相关的独立预后因素。其中,与其他部位NEC相比,胃NEC患者总生存期显著更长(图6A-F)。

图6:143个GI-NEC的OS和PFS的Kaplan-Meier曲线
研究结论
该研究通过对基因组特征的分析,发现GI-NEC显示出显著的肿瘤部位异质性,而非组织学亚型异质性,且在同一部位具有与非NEC和肺癌不同的遗传特征,这极大地丰富了GI-NEC的基因组特征研究,给当前GI-NEC预后分层和治疗方案的优化提供证据,具有重要的预后和治疗意义,能更大程度帮助患者获益。
郑重声明:图文由自媒体作者发布,我们尊重原作版权,但因数量庞大无法逐一核实,图片与文字所有方如有疑问可与我们联系,核实后我们将予以删除。
热门阅读
最近发表
商业财经信息网,版权所有